I and a my friend , we have developed a system for filling bottles of water, the system is controlled by a Siemens PLC.
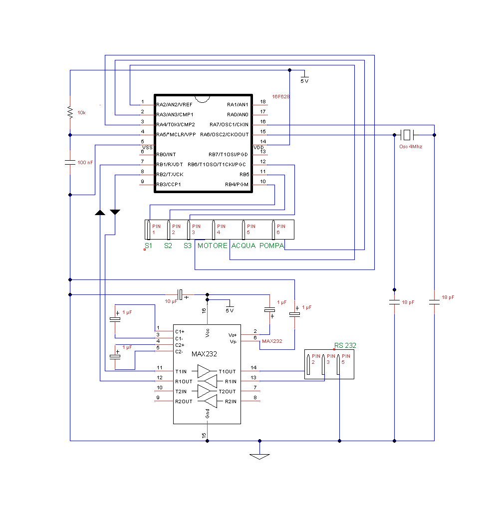
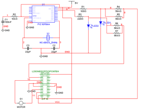
We have made: position sensors, water level sensor, engine sensor and touch screen interface, programmed PIC16F.
System Architecture:
Scheme Sensor:
Scheme Engine:
You Tube video:




Leave a comment